图知网
搜索
首页
热门推荐
图片分类
墙壁电源插座安装,后面是四个孔的安装线怎么撞?
下载原图
相关图片
5眼插座接线方法,后面接线三个孔.
简单的插座接线图,用到时候不求人,值得收藏!
五孔插座怎么接线
信达泰电器优质抗摔插座安全门九孔接线插排多功能无线插板
一开五孔的插座接线图(附图)怎么接线?希望大神用不同颜色的线画出来
问: 请问公牛g09e634插座面板,怎么接双控,求有双面板连接图
为你推荐
骚年,别再天真的以为大罩杯就是大胸了
邪魅狐耳男生头像
鄄城夜景
惠达huidahdc6162马桶联体座便器凑单品
5元人民币
混一色的好牌,小妹杠回来一个九条,这下可开心坏了
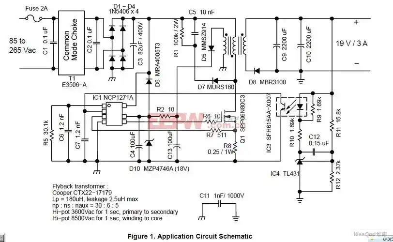
ncp1271设计19v输入acdc适配器电路图
厨房8件菜刀 商务礼品 厨用刀 不锈钢刀具带木座 阳江八件套刀