图知网
搜索
首页
热门推荐
图片分类
无棣县|创新创业大赛标志|平面|logo|李泽一startzeyi_原创作品-站酷
下载原图
相关图片
写美篇《创业天下》是面向全球几十亿普通大众创业者,免费提供终身
创新创业logo及含义 创新创业图标设计
创业帮logo标志设计
创新创业小组logo 大学生校内创业项目logo
创新创业学院logo 创
2017 第二期 滨江大学生创业联盟总裁训练营
为你推荐
张雪迎明明长相稚嫩穿抹胸礼服知性优雅看着成熟了不少
人工智能概念向量线性图标隔离在透明背景上,人工智能概念透明概念
「艺惠藏」精选瞿塘20幅泼墨山水画作品集
《天伦》邵仲衡—宋文俊cut01 宋文俊出场,帅气十足
多肉华美听名字想入手一棵又担心自己无法将它养得更华美
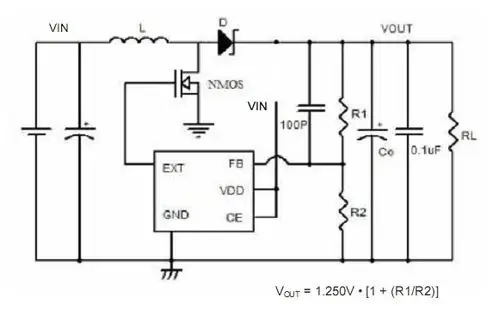
com让卖家联系我详细介绍ch1001是一种由基准电压源,振荡电路,误差
门头报价单