图知网
搜索
首页
热门推荐
图片分类
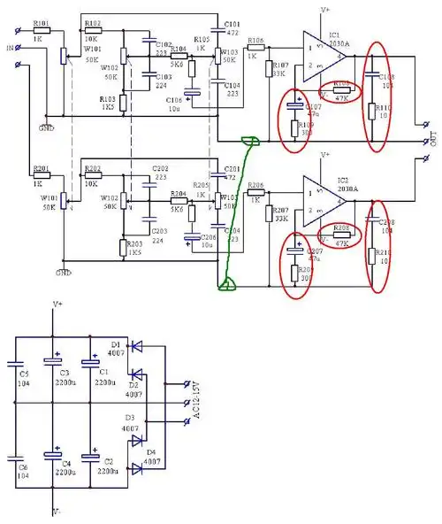
小音箱电路图
下载原图
相关图片
tda2003功率放大器电路图
tda2003设计的功放电路原理图
10w汽车收音机功放电路—tda2003_单片机学习手记_百度空间
模拟功放桥接的问题
谁有比较简单的功放电路图,我是刚学的,想学这做个,功率稍微大点,直流
tda2030a模块功放板,左右声道分别接喇叭时正常,同时接通时剧烈啸叫
为你推荐
你努力上进的速度赶上父母老去的速度了吗?
原创赵丽颖邓超pk相声自黑的路上我和你
李光洙
铅笔字书法作品赠汪伦的格式怎么写.
乌兰布统草原拍摄骑马写真是有多美 蓝天白云~夕阳草地~信马由缰
1080p分辨率 极米h1极光 南宁仅售5999元
人格主要有这五大特质,不同人格对待事物有不同的表现.
三部曲的完结篇,《降临》将会以原作中震撼人心的"蚀之刻"为核心展开