图知网
搜索
首页
热门推荐
图片分类
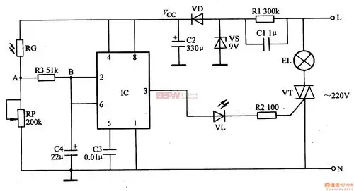
光控开关的几种类型电路
下载原图
相关图片
一种led灯的光控开关电路
为什么光控开关不怎么好用啊 按照图片做的,白天led还是有亮度,只是不
光电开关工作原理图
光控路灯 九-其他控制电路图-电子产品世界
谁能帮我设计个光控开关电路图!小弟急用,我把我的分全部奉上!
的光控电路3-5v,电压有光断开,无光闭合这里画了一个最简单的光控开关
为你推荐
bug居然还能帮程序员醒酒分享一些关于程序员的逻辑神操作
二战时德国1400多架me-262超级战斗机,为何还输给盟军?
0拿下我的梦情#白敬亭 #帅哥 #明星大侦探
苹果树简笔画 彩色
植物多肉 生活百科 搞笑萌宠 人文艺术 设计 古风 壁纸 旅行 头像
武警特战新剧利刃出击张童欢演绎战术女医生
幼儿园功能室设计:美育教室里的小心机!
城堡简笔画图片大全儿童城堡简笔画图片大全