图知网
搜索
首页
热门推荐
图片分类
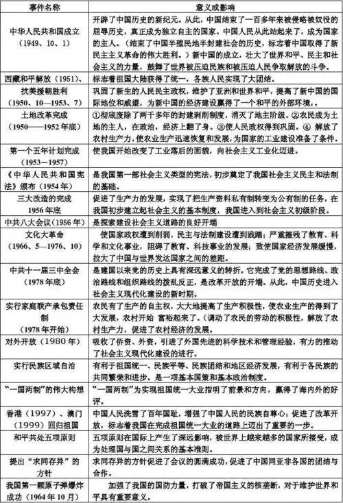
中国近代史重大历史事件表
下载原图
相关图片
红军长征十大历史事件最新pdf5页
中国现代重大历史事件的历史意义000
中国1840-1949历史重大事件列表
1 第一框 规模空前的战争浩劫 课件2(人教版《历史与社会》八年级下)
网站首页 文档分类 文学/历史/军事/艺术 世界史 6页 内容提供方
网站首页 文档分类 文学/历史/军事/艺术 世界史 6页 内容提供方
为你推荐
画报天才魅力全展现 kai《 lofficiel hommes》春夏时装照公开
ps2头文字d藤原拓海也不过如此嘛连我的尾灯都看不到
天使头像天使头像带翅膀卡通女生图片
herculesjosepontesifwreckitralph2havedisneyprincestoosculptbased
中的冲锋枪枪种 a target="_blank" href="/item/战
100多万的红标思域 2022本田思域新款价格(2022款仅售12万)
花木修剪基本方法(附梅花的修剪方法)
龟背竹叶子发黑是怎么回事