图知网
搜索
首页
热门推荐
图片分类
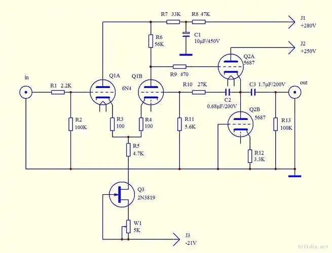
5款常用电子管前级线路
下载原图
相关图片
菜鸟问一个6n1前级的问题 - 〓电子管技术区〓 - 矿石收音机论坛
胆机基础6n1工作点不解
6n11电子管功放制作资料电路图
6n11胆前级求助,谢谢
自制的电子管前级,请斧正,谢谢
好声单管前级总汇.gif
为你推荐
有机相 微孔滤膜50mm 0.45um有机系列尼龙6 50片/盒
图封神英雄榜青青剧照集锦雉鸡精扮演者造型遭吐槽
恒久之星 女人花 18k金群镶 钻石吊坠 女款 共36分ij 18k金共36分(13
泡泡玛特bunny盲盒系列 图片来源/泡泡玛特网店
罗晋短发发型图片 示范男生帅气短发打理
剧荒港剧推荐~失落真心 江华 万绮雯 《郎心如铁》又名《失落真心
多彩的哈达 郭瓦 加毛吉 歌谱 简谱
人体内的器官数量多达数百种,其中一部分集中在腹部.