图知网
搜索
首页
热门推荐
图片分类
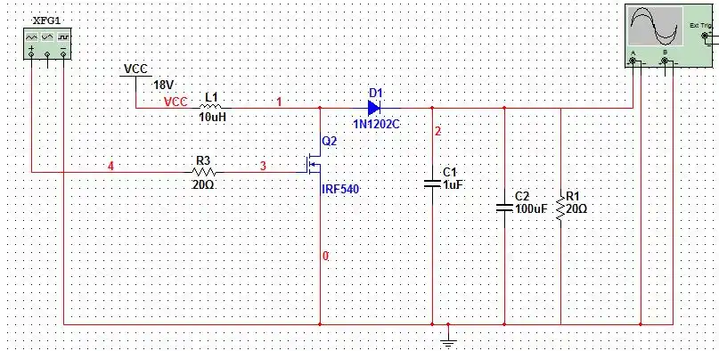
一文搞清楚共模和差模电感电路
下载原图
相关图片
共模电感器在电路都起到那些作用
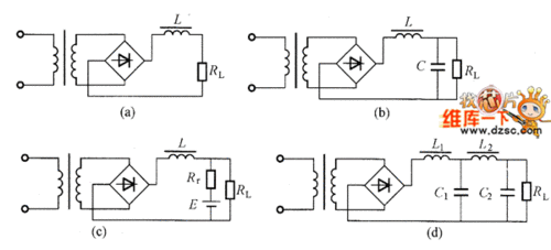
电感滤波电路图
5电感式传感器1ppt
共模电感和差模电感电路的分析方法及思路
boost电路的电感
纯电感电路学案
为你推荐
超帅戴眼镜很有品味的质感男头 值得一辈子不换的真人男头_男生头像
绿色背景可爱动漫少女萌妹子电脑桌面壁纸高清大图预览1920x1200_卡通
小区景观大道手绘效果图
最时尚女士爆炸头
奥维的风光lesvessenotsenauversvincentvangogh梵高油画作品欣赏
围布美发剪发理发围布发廊专用围布美发用品
找新家乳白双色英短弟弟
官场微小说:说话打结巴的领导