图知网
搜索
首页
热门推荐
图片分类
p>双电源供电是引自两个电源(性质不同),馈电线路是两条;一用一备
下载原图
相关图片
双电源供电电路
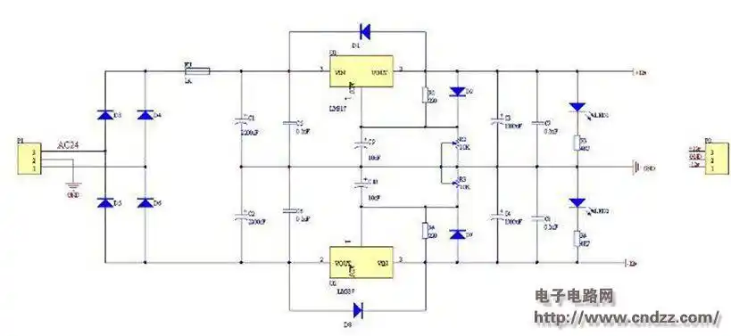
双路直流稳压电源电路原理图
简易的双电源电路设计
双电源电路图
双电源接线图
双电源电路图
为你推荐
《南方有乔木》今日收官 陈伟霆高调求婚白百何
胸部长了一些红疙瘩 很样 去年冬天也长了类似的但不一样 去年的传染
寒兵堂刀剑的优惠券大全
英国95岁女王将在铂金禧年退位王室作家她正在退让
海的那边有一个想你的我@芮甜甜9461696761 #这样的身材有
原创壁纸#iphone壁纸# -转载请注明出处-@kyoka
2022可润农庄好玩吗里面都包含什么项目附门票价格地址
金色长发假发卷发素材免抠图