图知网
搜索
首页
热门推荐
图片分类
发电机组充电机和电瓶连接图.png
下载原图
相关图片
四个电瓶如何接连才可产生24v输出?
怎么用充电器直接给电瓶充电?可以吗?
两个12v电瓶串联成24v后还能接12v马达吗
想请问一个12v 50ah的电池四个共48v,充电的时候是用48v的充电器,我的
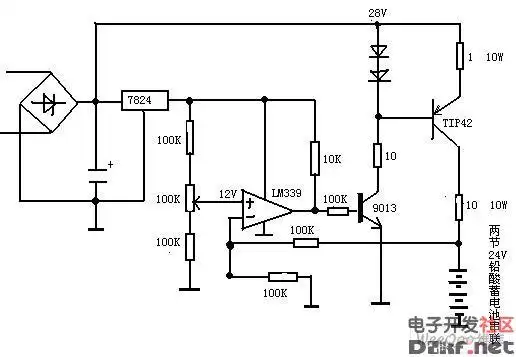
12v/24v铅酸蓄电池充电电路图
24伏拖拉机线路怎么接
为你推荐
斗牛牛在线
水果罐子_静物照片_美术高考网免费画照片20140911158_ms211中国美术
三只熊
衣服纽扣图片
简谱歌曲《再一次出发》,歌谱,歌词逐句领唱,简单易学
了解中国古建筑小常识(四)斗拱
奥运冠军张常宁官宣结婚 老公身高2米1 中式婚纱照很有夫妻相_哔哩
夏天艺术字体夏日的味道summer彩色卡通手绘字体创意设计夏天创意毛笔