图知网
搜索
首页
热门推荐
图片分类
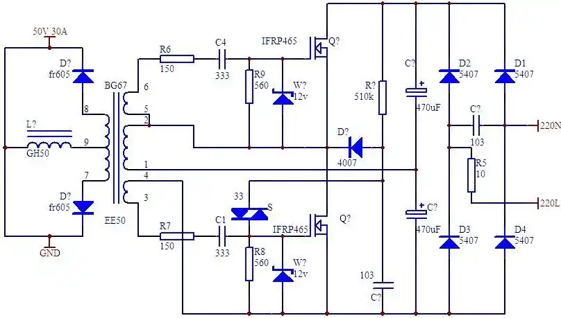
开关电源的基本电路原理介绍
下载原图
相关图片
用5l0380r代换top234y修复同洲3188a型dvb机电源
测量电源集成块05l0380r电源电路图
开关电源电路图
开关电源电路图
求助5l0380r开关电源电路奇怪故障接上后续电路就没有310v电压输入
开关电源电路原理图
为你推荐
你收藏的有哪些最美好的哆啦a梦壁纸
地缚少年花子君柚木司
路基南侧坚固的混凝土挡土墙.
三漫陀毗卢观音铜彩绘19毗卢遮那佛母观世音菩萨佛像居家摆件 毗卢
"陕西南路"路牌拼错了?专家:符合国家标准
曾经国内高档的面包车之一——奔驰mb100_搜狐汽车_搜狐网
建党发展历史手抄报建党手抄报
杨姓12生肖精美微信头像壁纸(全套)送给杨家人!