图知网
搜索
首页
热门推荐
图片分类
马努特·波尔
下载原图
相关图片
80年代nba第一高人马努特波尔只比姚明高5cm
一战前活跃在世界舞台上的无政府主义和民族主义力量
马努特·波尔
nba史上腿最长身高最高的球员马努特波尔
科学箴言# it is not the possession of truth
80年代nba第一高人马努特波尔只比姚明高5cm
为你推荐
嘻哈涂鸦字体设计
帅到掰弯你的王炸popper刘雨昕合集!0.8秒连震5次!
可爱女生头像卡通呆萌q版
心如大海从此美丽
主持人方琼:15岁父亲离世,成为她一生的遗憾,嫁给大丈夫获幸福
三八线
华夏上古妖兽祸斗
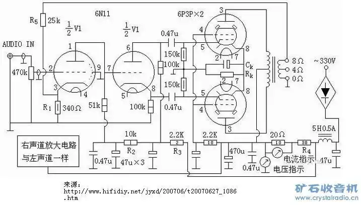
6p3p推挽功率放大器电路 - 〓电子管资料区〓 - 矿石收音机论坛