图知网
搜索
首页
热门推荐
图片分类
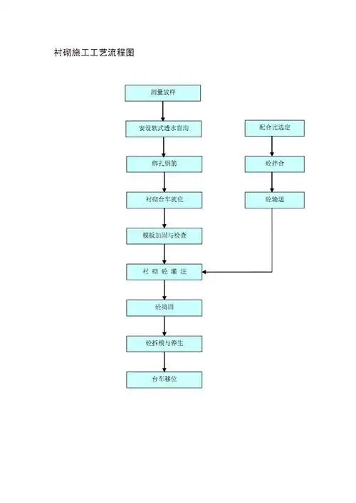
隧道施工衬砌工艺流程图大全.doc
下载原图
相关图片
隧道施工工艺流程图
盾构隧道施工工艺流程图
隧道施工工艺流程图大全.pdf
隧道二次衬砌施工工艺流程图
暗挖隧道施工工艺流程图
[河南]高速公路隧道工程施工标准化技术指南
为你推荐
绝地求生吃鸡手提电脑里的普通型2b型还有价值10w的土豪型
高清李宗翰写真曝光男人味十足眼神深邃显睿智
可爱呆萌小猫咪简笔画.给我点个小星星吧,谢谢啦.
蒜香酱油炸鸡
腰间盘突出症患者内镜治疗术后一年发来反馈
包头市友谊大街第一小学举行庆六一表彰活动暨首届校园艺术节
3,南京(细支九五)4,南京(软九五)以上香烟价格相关数据仅供参考,温馨
格桑花手机壁纸