图知网
搜索
首页
热门推荐
图片分类
黄昏下一个人孤独背影1280x720分辨率查看
下载原图
相关图片
夕阳剪影|摄影|人像摄影|倾慕映画_原创作品-站酷(zcool)
相关标签夕阳下孤独背影意境写真上一图集:简约风格的带字励志图片下
夕阳下孤独一个人伤感背影1366x768分辨率查看
唯美人物剪影图片
头像黄昏女背影
一个人黄昏背影女生
为你推荐
青春靓丽陈瑶
后来(和弦弹唱版)钢琴谱-c调-虫虫钢琴
日语学习规律
74ls160 逻辑功能见表2.
【篮球壁纸】|库里的球风你喜欢吗?
干货分享丨新型花篮式悬挑架施工工艺介绍_工字钢_钢梁_预埋件
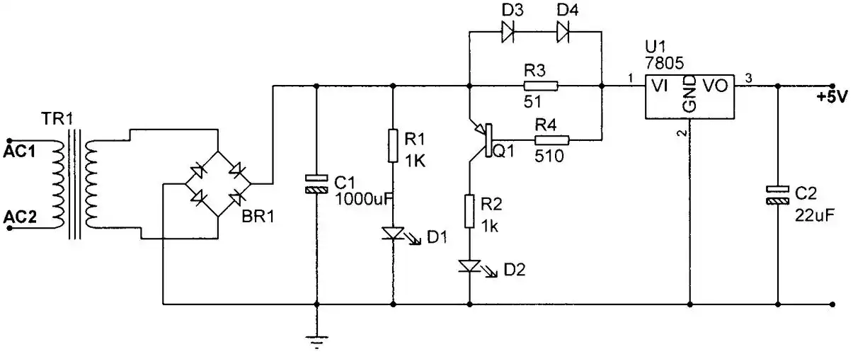
一种5v直流稳压电源
杨善深国画 雄鸡图 高清大图下载