图知网
搜索
首页
热门推荐
图片分类
以前的我vs现在的我
下载原图
相关图片
以前的我现在的我图片表情包
傻狗六十的快乐生活
以前的我vs现在的我好像不一样了
实话,从来没有想过我能有一天会养只狗~但是对于现在的我来说,真是一
现在的我
从前的我现在的我0169
为你推荐
一眼就心动的ins风景图.
又仙又唯美的古风真人女生头像 仙气干净的可爱清冷女子微信头像
月丘,月丘上的纹路图解
光_婚纱摄影作品_摄影作品-黑光图库
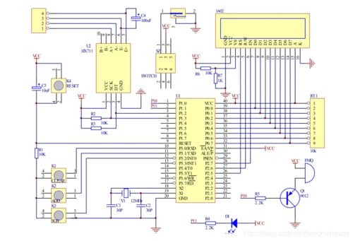
对51系列单片机来说,最小系统一般应该包括:单片机,晶振电路,复位
16年宝马5系 [过期]
每日一画 #兰花画法 - 抖音
杭州市江干区委副书记 蔡建云,男,汉族,1963年3月生,浙江临安人,1985