图知网
搜索
首页
热门推荐
图片分类
适合瓜子脸的短发发型女
下载原图
相关图片
学生瓜子脸适合什么发型,瓜子脸剪什么发型好看学生(高俊熙这款发量少
适合瓜子脸的短发发型女
瓜子脸适合什么发型女?-图片大观-奇异网
30~35岁瓜子脸什么发型好看
学生瓜子脸适合什么发型,瓜子脸剪什么发型好看学生(高俊熙这款发量少
瓜子脸适合发型(瓜子脸适合什么发型好看)-第11张图片
为你推荐
唯美可爱搞怪女生头像2020最新 你的谎言总是圆得那么漂亮
香港楚留香的幸运人生妻子为他平债儿子供他挥霍
如何用midjourney画简笔人物卡通画之男孩
一个女生给一个男生打伞动漫
刘宇
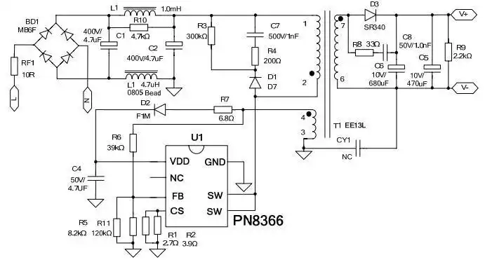
5v1a充电器芯片方产品特性以及它的优势的介绍
凯的隐藏台词&特殊台词
鹦鹉瓶子草