图知网
搜索
首页
热门推荐
图片分类
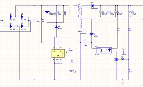
我设计的开关电源电路图
下载原图
相关图片
电源电路图
如图为公司的一个反激电源,使用tny276.
tny275pn电路图
ps51588vftny276pnuc3843ps113a电源维修分享
开关电源电路图推荐效果图欣赏
tny278 279电源芯片工作原理起震条件是什么
为你推荐
福特蒙迪欧正时安装图,2.0t和1.5t正时安装图解_文昌房产网
《魔道祖师》作者"墨香铜臭"发布长文致广大网友及粉丝
时尚套装女秋装新款宽松打底毛衣配裙子针织衫冬网红两件套潮
批发定制耐用硅胶手机防滑贴纸
王者荣耀西施诗语江南cos服民国少女游戏毕业cosplay动漫儿童套装
4寸动物奶油水果蛋糕
我的京剧照 京剧旦角化妆
甲状腺癌是什么脖子出现这种肿块小心是癌变