图知网
搜索
首页
热门推荐
图片分类
作品 基于单片机的烟雾报警器设计
下载原图
相关图片
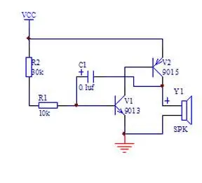
简单的声音报警电路图,求大神帮分析下,在线等.
简单电子报警器设计与制作方法图解解决方案华强电子网
diy烟雾报警器
红外报警器制作电路
简单电子报警器设计与制作方法图解解决方案华强电子网
mq-2烟雾报警器电路工作原理
为你推荐
承包各位今年夏天到结束的手机壁纸. d
胡冰卿《独孤天下》高清剧照图片[2/9]_电视剧_美桌网
诗朗诵我爱你中国
【图】电视剧雪在烧贾乃亮图片 回顾甜馨爸的青葱岁月
方形西瓜:从美食到奢侈品?
医疗,医学,合成图
这个演员叫什么名字
机炮一般是指航空机炮是装在飞机等航空器上的口径等于或大于20毫米