图知网
搜索
首页
热门推荐
图片分类
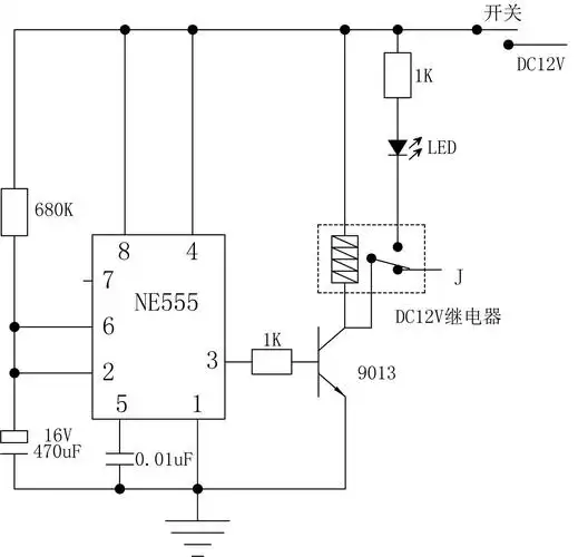
展开全部 用555集成定时器做 或者买个机械定时器 向左转 向右转
下载原图
相关图片
用555定时器做时钟电路附原理图和公式
46 电子定时器延时关机电路
求555定时器控制led灯的电路图
哪位高手能帮我一下,想做一个定时断开电路.
555热释电红外传感定时控制插座电路
图1-62 声光提示定时器电路图
为你推荐
简谱分享78起风了
一品香饺子馆
不锈钢管尺寸对照表doc
如何激活拉伸大腿后侧
奢华气质贯穿 华为mate 9保时捷版图赏
好看的女生背影头像之短发女孩,我来兑现承诺啦
谭松韵##谭松韵锦衣之下
标准铅球多重