图知网
搜索
首页
热门推荐
图片分类
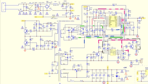
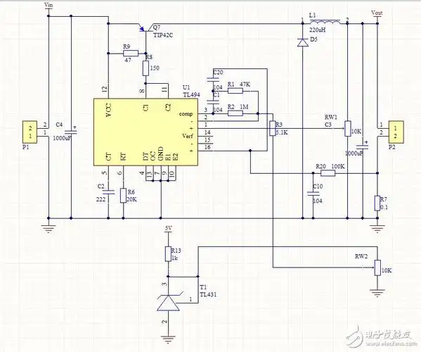
向大神求助:tl494降压型开关电源的设计 .求原理图,不胜感激呀!
下载原图
相关图片
求明纬500wtl494开关电源原理
基于tl494的可调恒流源电路
tl494制作060v020abuck恒流恒压可调稳压电源效率大于95
tl494芯片电源改可调电源
采用tl494 ka7500电源管理芯片的开关电源原理
常见几款的tl494构架的atx电源图纸1
为你推荐
秋季告别沉闷,试试时髦抢眼的"红绿"撞色穿搭,轻松提高回头率
宇航员简笔画可爱卡通,一步一步画宇航员图片
努比亚黑山羊种公羊配种专用
腹部疤痕遮盖_纹身图案手稿图片_宋瑞的纹身作品集
2009款r44直升机是一台四座,主,尾桨双桨叶,滑撬式起落架的轻型直升机
羽毛球比赛计分表完美版比赛规则
伞字义伞字的字形演变小篆隶书楷书写法伞
幸福的妈妈们来晒晒喂奶照吧!给宝贝喂奶的时候幸福满满滴!