图知网
搜索
首页
热门推荐
图片分类
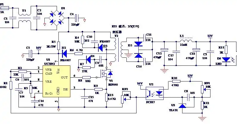
电动车 充电器电路图
下载原图
相关图片
电动车充电器3842
科斯达电动自行车充电电路
用3842做的12v充电器转灯电路
电动车充电器电路图全集
uc3842 lm358构成的充电器电路图
3842电路图
为你推荐
4年后,再看王博谷和巴图的婚姻,才明白嫁给他有多值得
回顾:曾志伟照顾好友遗孀九年,2人牵手照流出,关系引人猜想
2021年10月18日,上海襄阳公园,一位身穿羽绒服的老人坐在轮椅上看报纸
魅力值爆棚的男生精致头像合集 我们凝望的是同一个月亮
45度s弯爬坡计算
穿西装的男人对着麦克风唱歌
哈萨克族谎言歌的文化透视
便宜坊烤鸭店(哈德门店)