图知网
搜索
首页
热门推荐
图片分类
乘风破浪的姐姐——郁可唯:30多岁的女人,折腾点怎么了?
下载原图
相关图片
郁可唯是一位才华横溢的歌手,她将在这次郁可唯武汉演唱会上展示出她
郁可唯东方风云榜最佳女歌手##东方风云榜##郁可唯出道十四周年快
郁可唯早期照片
郁可唯东方风云榜最佳女歌手##东方风云榜
郁可唯回应"不温不火"论 温水也有它的力量
实力唱将郁可唯41岁仍未婚的她成了父亲郁京宁的心病
为你推荐
拼音大小写(汉语拼音字母表)插图
全自动服装模板缝纫机,哪个品牌更专业?
舞蹈手机电影化境# 电影《化境》中,黑白水墨风格的充满了中式美学的
黏虫危害,可以用甲维盐,四氯虫酰胺,茚虫威,氯虫苯甲酰胺,苏云金杆菌
中国国际时装周2021春夏 laipose chenyu大秀
超级实用可真好看门窗屋檐遮阳雨棚雨
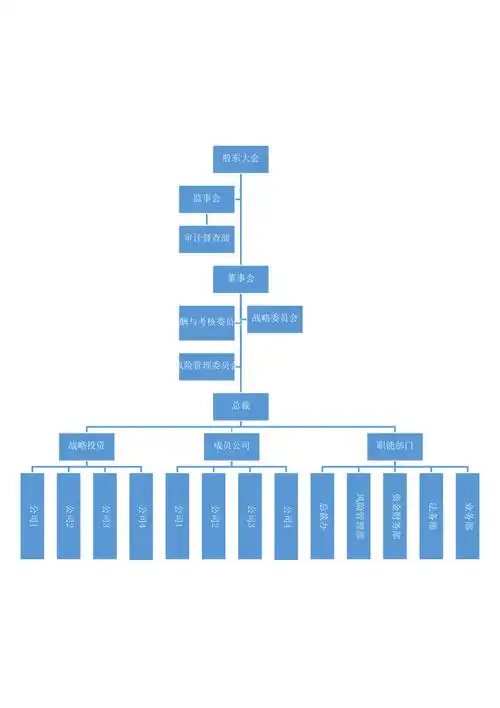
公司内部组织架构图
蔬菜水果图片源文件psd蔬菜水果图片蔬菜瓜果大全