图知网
搜索
首页
热门推荐
图片分类
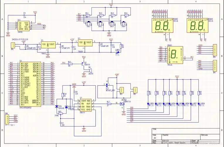
单片机温度控制系统原理图与pcb工程文件分享给大家学习pcb制板用
下载原图
相关图片
pcb电子绘图软件ad16版
designer入门学习笔记9:绘制8路定时器pcb图_altium designer 15软件
altiumdesigner绘制电路原理图pcb图
96寸oled,pcb和原理图
2.2 pcb电路板
2.2 实验电路板pcb6969焊
为你推荐
一组杨钰莹二十多年前清纯旧照皮肤吹弹可破颜值吊打网红脸
重庆城市介绍
小学生专用练字格经典田字格练习纸小方格a4纸可打印训练模板.pdf
33岁热依扎真敢穿!细带背心配修身牛仔裤走机场 清爽不失性感
最终幻想16公布登陆ps5平台
张远《嘉宾》钢琴谱_五线谱 双手简谱_钢琴谱_打谱啦
教师节到了,教你自制漂亮的康乃馨贺卡,简单有心意
儿童动物园儿童简笔画动物员