图知网
搜索
首页
热门推荐
图片分类
科目一速记口诀40条(建议收藏) 上海学车科目一速记口诀 73以上口诀
下载原图
相关图片
学驾照科目一速记口诀汇总
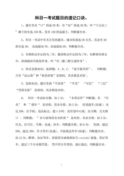
科目一考试题目的速记口诀
宵钦朝ss科目一速记口诀 60个驾考技巧科一科四答题技巧书全套教材
科一速记口诀
科目一速记口诀图文分享.#文化低也能考驾照 #驾考一把过 # - 抖音
3天过科目一驾考新规记分口诀速记60
为你推荐
甜美可爱的二次元动漫闺蜜
9月新s的全部相关视频_bilibili_哔哩哔哩弹幕视频网
马嘉祺贺峻霖手舞足蹈##马嘉祺贺峻霖摇头晃脑
xxxx7315#易烊千玺壁纸 #tfboys十周年演唱会#易烊 - 抖音
宫鲁鸣三起三落背后的唯一哲学
8张全国两会手抄报内容2022年
3a-扑克牌-7788宣纸
海尔冰箱调节 海尔冰箱调节 1.