图知网
搜索
首页
热门推荐
图片分类
电镀
下载原图
相关图片
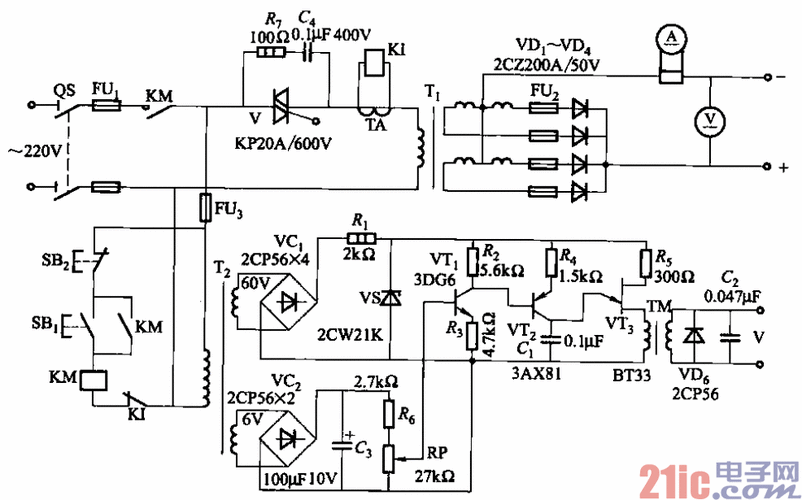
电镀电源原理图
smdf(s)系列脉冲电镀电源
电镀用开关电源介绍及相关技术详解
开关电源原理图
cn204089635u_高频脉冲电镀电源失效
电刷镀技术及应用
为你推荐
28 pvg02舞台上的大明星在机场变成乖巧小盆友#汪苏泷2023世纪
哥特式死亡葬礼图片
24款电视背景墙立面图
王一博q版动漫版简笔画●王一博q版动漫简笔画●王一博q版简笔画
400_400gif 动态图 动图
1月24日 21:13 关注 美少女战士 评论 收藏
追云蒸汽已经推出过高续航的1500口一次性追云大炮和2500口一次性的追
虎年储钱罐老虎储蓄属虎存钱本命年礼物女实用虎造型生肖元旦儿童