图知网
搜索
首页
热门推荐
图片分类
"我们眼中的春天"二七区佛岗小学美术作品展
下载原图
相关图片
"我们眼里的春天"二七区四季路第二小学主题作品展
小王眼里的春天
孩子眼中的春天简笔画儿童春天简笔画画大全 儿童画画大全简笔画森林
"我们眼里的春天"二七区工人南路小学五三班主题作品展
我和春天有个约"绘"——大化县幼儿园保育组绘画技能展示活动
二七幼儿园第二十一届绘画大赛作品展示
为你推荐
对大世界的恐惧与爱|是但求其爱|陈奕迅|大世界_新浪新闻
卡拉瓦乔油画肖像代表作品
在字的邵褫行书书法_邵褫书法作品行书的在字
魔法帽子女冬价格
02年世界杯排名
下雨天图片伤感雨的图片唯美清新雨天手机壁纸好看馆
揭秘巫师"炼尸油"邪术
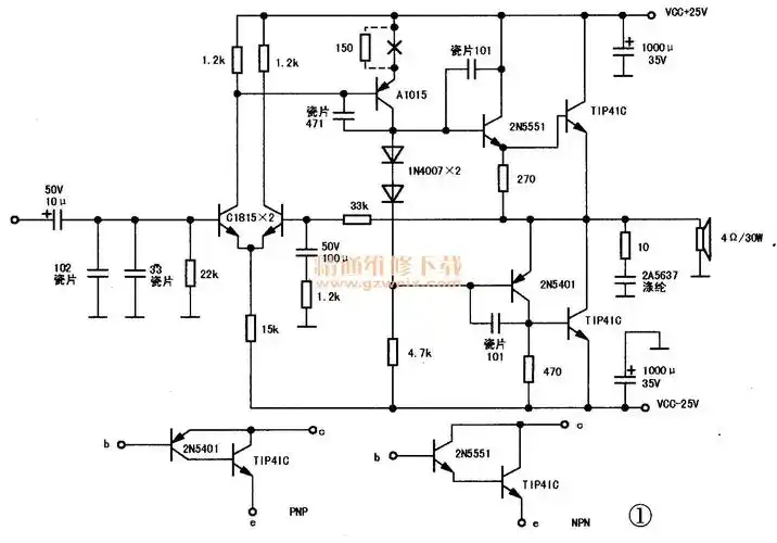
增加一只电阻消除ocl实验功放板自激