图知网
搜索
首页
热门推荐
图片分类
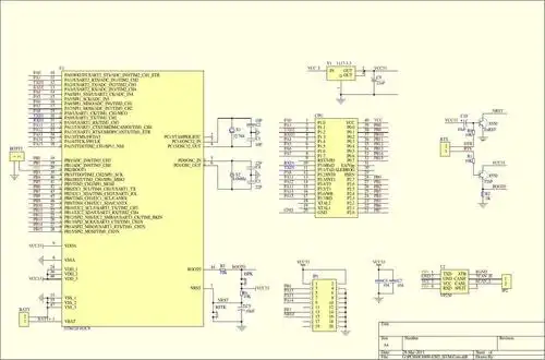
绘制stm32最小系统电路原理图stm32f103读取sd卡的数据
下载原图
相关图片
声控灯单片机pcbstm32声控灯
基于单片机教室人数实时检测系统设计仿真程序原理开发板
stm32核心板电路分析
stm32单片机语音播报当前gps位置信息 源程序 资料
基于stm32单片机电子秤设计
stm32电路图(原理图)
为你推荐
伤感有意境微信头像风景静物2020 你是我这个世界上最喜欢的
2020最火抖音手绘可爱女生萌头像,卡通头像图片-回车桌面
胡定欣
单身情歌_歌谱简谱_哆来咪123曲谱网
【艾伦 三笠 阿尔敏】进击的巨人-动态壁纸
温柔神仙真人闺蜜头像两人超级好看
工作牌|平面|图案|百香果味的阿鲁 - 原创作品 - 站酷 (zcool)
杭州聚光科技办公楼景观