图知网
搜索
首页
热门推荐
图片分类
店面租赁合同2017通用版.doc
下载原图
相关图片
门面租赁合同0
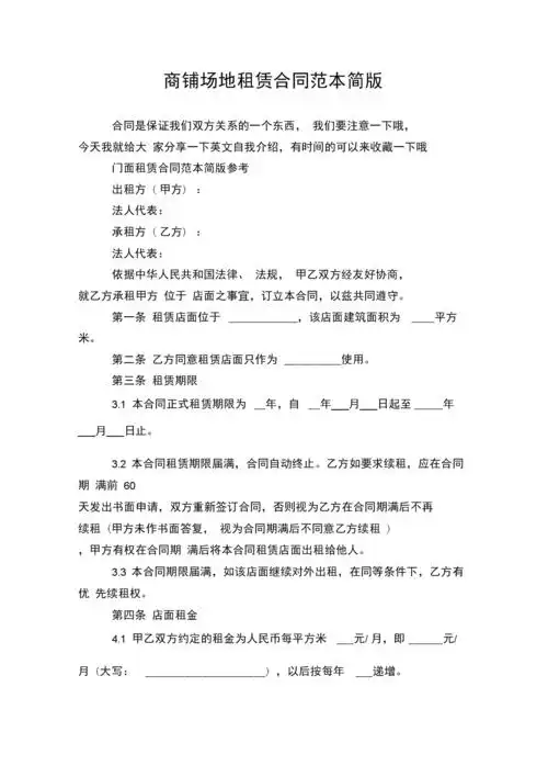
商铺场地租赁合同范本简版.doc.docx 6页
2020门面租赁合同书精简版
店面租赁合同.docx 10页
商铺出租合同
门面房租赁合同范本简易实用
为你推荐
uzi自爆得抑郁症最快明年退网
6n26p1胆机功放电路资料
横竖看世界有何大不同专访竖版世界地图编制者郝晓光
贝吉特简单爆霸十割
为了那些不能作战的人而战三国杀武将重铸之赵云篇
黄豆焖猪蹄,满满的胶原蛋白,美容养颜又好吃_网易订阅
红眼罗曼 - 堆糖,美图壁纸兴趣社区
匪帮说唱代表icecube