图知网
搜索
首页
热门推荐
图片分类
新手小白化妆步骤详细教学97 女生必学78.
下载原图
相关图片
97新手如何画q版人物~手把手教学7515.
新手方向盘教学.科目二新手学车必须先学会如何正确使用方向盘.
二胡新手入门必看的音符教学6015.新手不懂二胡?
二胡新手教学 - 抖音
毛笔架.#零基础教学 #板绘绘画教程 #教学 #新手绘画教学 - 抖音
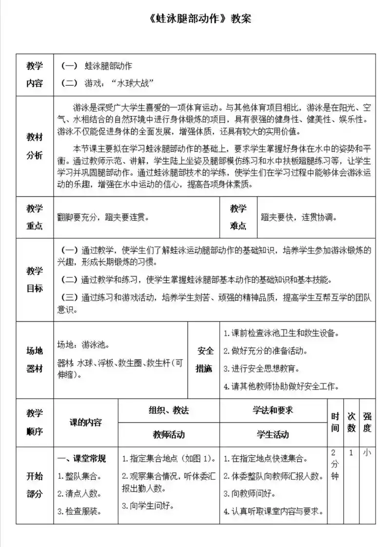
教育 #蛙泳教学 #0基础游泳教学 #泳蛙新手教学 #游泳 - 抖音
为你推荐
裴珠泫个人展会
qq动漫情侣头像一男一女唯美,无牵无挂只要在心上就好
校园运动会氛围牌入场加油手举牌kt板拍照道具框创意班牌手持牌
爱·回家
江华县打造美丽幸福瑶都
甘肃白银第一富豪:掌舵大型锂电池设备生产企业,身家75亿
东莞城市logo由你定五套方案供你选
月弯弯 李逍遥版