图知网
搜索
首页
热门推荐
图片分类
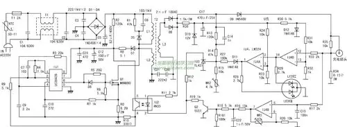
点击放大电路图 充电器
下载原图
相关图片
48v电动车充电器电路图
具有usb主机充电器适配器电路
澳柯玛电动车充电器电路图
tl494制作的一款电动车充电器电路图
给大家讲讲一款典型电动车充电器原理图的原理
收集电动车充电器电路图30张,以备不时之需
为你推荐
林心如大方回应二胎回答让人意外而她的身体告诉网友原因
商务握手结束页面1页ppt课件
云南双柏竭力构建绿孔雀良好生存环境和充足生存空间
看书在回复你如何和小哥哥聊天搞怪逗gif动图_动态图_表情包下载_soo
老司机鼻血直流《沙滩排球3》推出爆衣泳装
创作灵感 大祭司 心月葵 #高清壁纸 武庚纪#上热门 #治 - 抖音
我家小猫真可爱
奥特曼兄弟