图知网
搜索
首页
热门推荐
图片分类
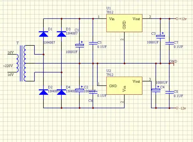
正负15v直流稳压电源的电路原理图免费下载
下载原图
相关图片
所有分类 工程科技 信息与通信 双极性正负12v输出稳压电源 这个电路
直流稳压电源设计问题,请高手回答
基于tl431的可调直流稳压电源
采用功率mos管构成的串联式及精密稳压电源电路
求一个简单电源的电路原理图.清晰点的
所有分类 工程科技 电子/电路 diy日记0-30v可调线性稳压电源 3, 输出
为你推荐
它被誉为世界毛用品种毛发浓密
[转帖]弗老大再换东家 加盟尼克斯联手独狼组超级后场
木兰科落叶乔木,别名白玉兰,望春,玉兰花.
【海霸王】糖果装经典撒尿牛肉丸 6kg/箱
轻奢鞋柜家用进门玄关柜现代简约一体大容量靠墙衣帽柜收纳储物柜
《红楼梦》有"贾宝玉梦游太虚幻境"一段情节,进入"幻境"的第一眼便是
张君秋未出师就与师傅决裂后创立张派两位妻子相处融洽
内江大千园