图知网
搜索
首页
热门推荐
图片分类
吴倩莲自曝已有两岁儿子 老公于美国从事医药行业
下载原图
相关图片
50岁吴倩莲近照和神秘老公现身素颜憔悴像大妈
身高182的"小吴倩莲"嫁给一个165的老公,网友称:最萌身高差!
「男神收割机」吴倩莲曾拒刘德华当众求婚,感情之路颇为坎坷!
演员吴倩莲在旅途上捡到一个老公结婚15年零绯闻
她被誉为"小吴倩莲",身高182cm嫁165cm丈夫,今41岁怎样了?
2007年,吴倩莲做了决定嫁给圈外的平民丈夫,并且自此淡出娱乐圈.
为你推荐
结三次婚都是同一个男人张茜有多爱张卫健
万物有灵全脸面具女古风动漫脸网红国风美人面饰汉服面罩配饰道具
我国2011-2021年gdp变化图.jpg
直击甲级战犯松井石根处决现场在绞刑架上挣扎了12分30秒才断气
电动车挎斗三轮车狒狒电摩侉子电动三轮摩托车偏边侧边电动三轮车
超级推荐威斯汀高尔夫度假酒店的自助餐
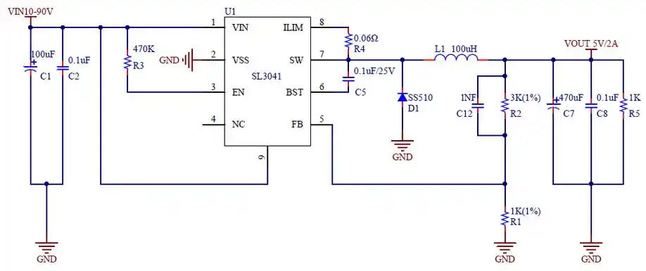
48v转15v,48v转12v,48v转24v高效率降压恒压芯片sl3041电路简单_应用