图知网
搜索
首页
热门推荐
图片分类
中式养生之道黄色spah5背景素材_高清jpg图片psd设计素材_墨鱼部落格
下载原图
相关图片
水墨风养生海报背景模板 - 当图网
药店活动宣传海报背景素材图片免费下载_觅元素
简约手绘风景养生广告泡脚背景素材ppt课件 - 当图网
养生图背景图片大全_养生图背景素材下载_熊猫办公
唯美水墨画海报背景背景图片素材免费下载_熊猫办公
中国风养生中药psd分层主图背景素材免抠素材免费下载_觅元素51yuansu
为你推荐
adidas350v2boost黑满天星
天份简谱(歌词)-薛之谦演唱-谱友季司亦上传1
一女孩患侏儒症身高不足1米依旧笑对人生
psd(cs4)颜色:rgb40共享分×关 键 词:华佗 古代名医简介展板 名医
创意企业员工生日祝福贺卡企业感恩感谢贺卡母亲节贺卡护士节贺卡
读中国配乐成品 读中国背景视频 诗朗诵读中国led背景
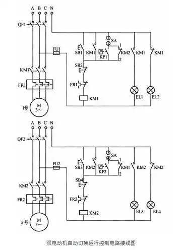
双电动机自动切换控制电路接线图
简单又漂亮我和我的祖国手抄报闪闪红星手抄报怎么画空白手抄报模板