图知网
搜索
首页
热门推荐
图片分类
proteus7.5仿真8255流水灯原理图
下载原图
相关图片
proteus仿真问题:我简单做了一个电路图,为什么仿真时一直都没有变化
proteus红绿灯怎么找 - proteus相关 - proteus8软件_proteus软件
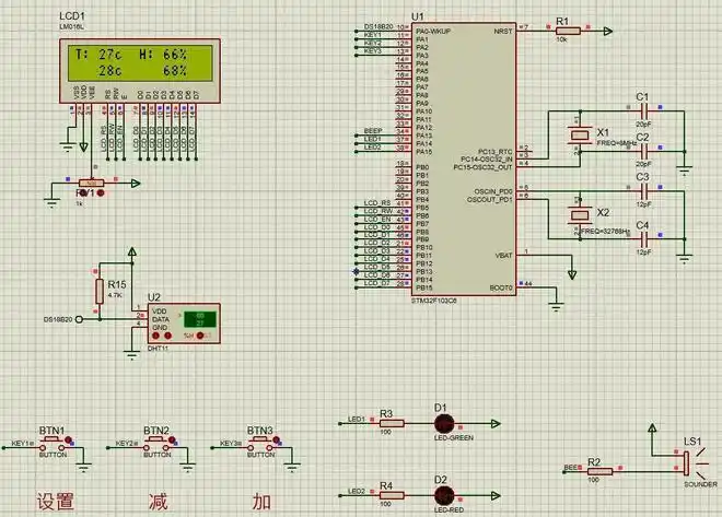
本设计基于stm32大棚dht11温湿度监测的proteus仿真(代码 仿真 原理图
汽车尾灯控制电路proteus仿真图
步骤1 使用proteus绘制电路图
数字电路设计1位十进制减法器的proteus仿真设计
为你推荐
蜜袋鼯死亡原因
万圣节男爵王子半脸面具女成人复古舞会派对儿童复古晚会面具礼品
下载看见神的爱歌谱
cba|辽宁主帅杨鸣:球队已经拼到最后一颗子弹
水彩花卉荷花附绘画过程
自己做的衍纸相框
折叠门蜂巢推拉隔断门厨房卫生间浴室无轨隐形移门阳台简易伸缩门
环氧超耐磨地坪漆