图知网
搜索
首页
热门推荐
图片分类
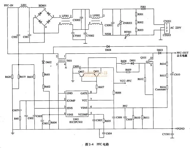
康佳kip200118-01电源 高压二合一板开关电源电路1 (pfc电路和副电源)
下载原图
相关图片
康佳sp29tg636a型crt彩色电视机电路原理图(4/15).pdf
pfc电路
康佳led32is97n液晶彩电电源板的电路原理图免费下载-电子电路图,电子
康佳p21se072电视机电路图
康佳"c"系列大屏幕彩电电路原理图解
山特c2k不间断电源四pfc升压电路
为你推荐
西湖大学创建医学院,免疫学家董晨院士任首任院长_研究_余人_创新
婚前婚后你们变了多少?都来晒晒照片吧
产品质量检验标准表格大全(doc 24个)24.doc
白敬亭
《海贼王电影版2007:沙漠公主与海盗们》影评_mtime时光网
女生第一次骑行必须要注意的五件事!你知道吗?_搜狐汽车_搜狐网
原创44岁江祖平也老了穿挂脖裙暴露身材缺点短脖子拉垮仪态
第五人格:在国外上学的奈布转校回国,遇到的班主任是杰克