图知网
搜索
首页
热门推荐
图片分类
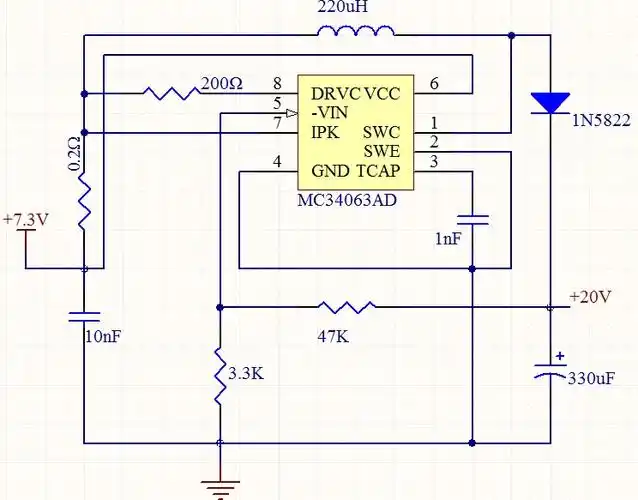
mc34063应用升压电路
下载原图
相关图片
mc34063降压电路发热烧坏,求助吖!
使用mc34063的可变输出电压直流到直流升压转换器 - 知乎
求问用mc34063做个7v~20v升压电路,完全按照数据手册的电路连接的
dc-dc升压电路问题,高手请进
mc34063升压电路里面用什么电感比较好?(最好不选贴片的那些)
关于mc34063升压电路的问题
为你推荐
问候摄影作品"早上好"第三季,与大家见面.
美妆时尚##喜欢拍照也喜欢你##个人写真
欢乐颂全家福
智能废品回收分类电子台秤 触屏秤智能称重电子秤
托尼·史塔克
由越剧表演艺术家徐玉兰,王文娟两位老师主演的越剧《追鱼》
胡锦涛主席视察驻港部队
悦祥酒店 yuexiang hotel - 商标 - 爱企查