图知网
搜索
首页
热门推荐
图片分类
使用proteus软件制作温控风扇电路仿真
下载原图
相关图片
proteus仿真的数字电路4位电子密码锁设计74ls37374ls85
光电检测差分放大电路proteus仿真
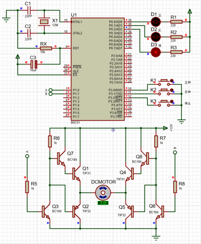
51单片机proteus仿真步进电机和直流电机控制
基于proteus的状态机设计
space亲测可用新版安装包:总之,学习proteus软件需要有一定的电路基础
如下为proteus仿真静态数码管,共阳极,显示0.
为你推荐
肖战大学时期买钻戒送女朋友,对话奔放又中二,和现在差距比较大
金士顿a400120g240gm2sata协议ssd固态硬盘台式笔记本2280
大图展示豫a【丰田皇冠】质押到期,车辆债权转让不过户使用,11年皇冠
《红楼梦》的王熙凤和《甄嬛传》的皇后是同一个人物原型?
懂得加企鹅479⑧07⑦46,快来哦,耐心回复,有你想要的#金太阳联考
不锈钢雕塑艺术品 #金属立体景观装饰字 #高新科技标识立体字广告
八大行星简笔画怎么画优质
新款丰田锐志最新官图整个容继续卖