Warning: session_start(): open(/tmp/sess_1l9a4j32ntkfb5g54dupbjnbc3, O_RDWR) failed: No space left on device (28) in /www/wwwroot/www.tuzhiw.com/config.php on line 13

Warning: session_start(): Failed to read session data: files (path: ) in /www/wwwroot/www.tuzhiw.com/config.php on line 13
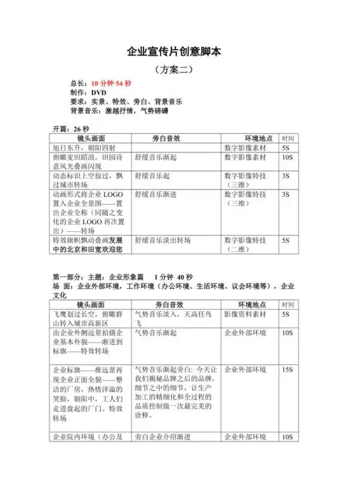
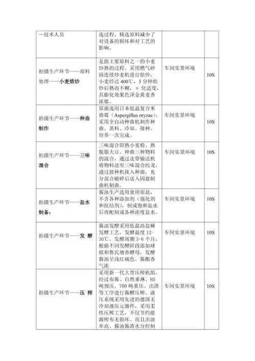
蛋糕店宣传片创意脚本之一 - 图知网

蛋糕店宣传片创意脚本之一

相关图片

为你推荐

深夜极品高级奶奶灰

走路学校图片_走路学校素材图片大全_摄图网

三国演义:关羽兵败被困麦城 贼臣刘封孟达见死不救 最后关羽父子被

2400巅峰赛,轩轩超神马超10分钟打穿对手!

戏曲花旦中小学京剧人物插画涂色简笔画线稿素材京剧花旦黑白简笔画78

关注小麦叶锈病 控病保叶防早枯

意大利生火腿,在白色背景下火腿切

情头‖文案‖3


Warning: file_put_contents(/www/wwwroot/www.tuzhiw.com/cache/image/ccbe81f4f6050056bc6475b8d0eeeab7.html): Failed to open stream: No space left on device in /www/wwwroot/www.tuzhiw.com/config.php on line 196