图知网
搜索
首页
热门推荐
图片分类
奥迪rs4小一号儿的超级买菜车
下载原图
相关图片
abt audi rs4-r_汽车杂谈社区_易车社区
奥迪rs4内饰赏析:豪华与运动的交响乐章
奥迪rs4内饰赏析:豪华与运动的交响乐章
内饰方面,整体布局采用的是家族化设计风格,提供有三幅式多功能方向盘
人生有了新的目标奥迪rs4
2024款奥迪a4l rs套件燃速型上市,2.0t 7dct,售价36.88万元起
为你推荐
2001年7月在上海 2006年6月在上海外滩 2006
人教六年级下册美术课件 第1课明暗与立体 (共35张ppt)_第1页
《山海经》开篇破解了墨菲定律,看似荒诞实则很严谨
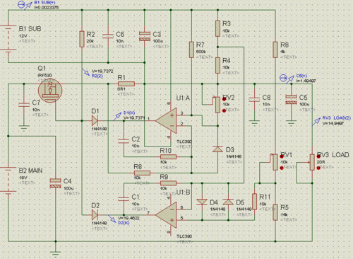
准备自己diy一个恒压恒流电源,请教原理图上有没有错误?
羚羊剪影
狐尾草对狐狸有什么作用
coldsteel美国冷钢88csab1917前线护卫博伊刀黑刃直刀
肛裂,混合痔术前,术后逐渐愈合24张图欣赏第五例