图知网
搜索
首页
热门推荐
图片分类
汕尾一日游汕尾二马路美食
下载原图
相关图片
汕尾特产有什么好吃的(广东汕尾最有名的六大特色美食)-心语百科
广东汕尾最有名的六大特色美食
汕尾最具烟火气的夜市从晚上10点开到凌晨汇聚当地最特色小吃
汕尾特色小吃海丰小米
汕尾有那么多种粿你最喜欢吃哪种
年货送礼汕尾海丰陆丰甜粿手工年糕零食潮汕老式传统特产现做糕点甜
为你推荐
王羲之行书集字春联
超高冷女生真人头像
男士发型推荐,最火蓬松纹理男土新 - 抖音
4k唯美中国风mp4水墨古风亭子视频背景古风亭子背景下载 - 觅知网
tasaki珍珠戒指
德兴市召开冲刺一百天决战全年度动员大会郭峰出席并讲话杨秀福出席
哲学/历史 > 袱子的写法祭奠先祖的基本写法;烧纸用的封面基本的格式
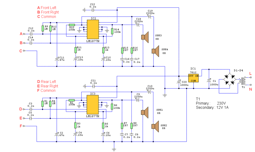
两个lm1778n构建四声道功放