图知网
搜索
首页
热门推荐
图片分类
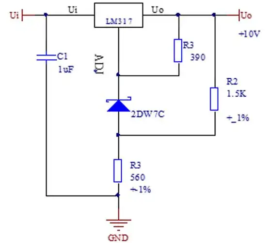
三端可调式集成稳压器应用举例 -解决方案-华强电子网
下载原图
相关图片
变压器图形符号代表什么意思 - 稳压器厂家
三端稳压器lm317的扩流电路
三端稳压源7805的电路图
电路如图所示,给出两个用三端稳压器组成的应用电路,已知iw=5ma.
三端线性稳压器工作原理与典型应用电路分析——78xx与lm317
调节电位器r1即可改变,而在下图所示电路中,(3)输出电压可调的稳压
为你推荐
硬笔行书欣赏:荆霄鹏钢笔字作品,潇洒漂亮
土壤学课件ch7结构ppt
我的世界中创作的海贼王人物模型,更有意思的是这位玩家以动态图的
雨后彩虹被狂拍 惊叹大自然神奇的馈赠太美了!
纯白西伯利亚森林猫0269
【大城市小故事】2012东山少爷演唱会
明日方舟 双狼组
东方曜头像