图知网
搜索
首页
热门推荐
图片分类
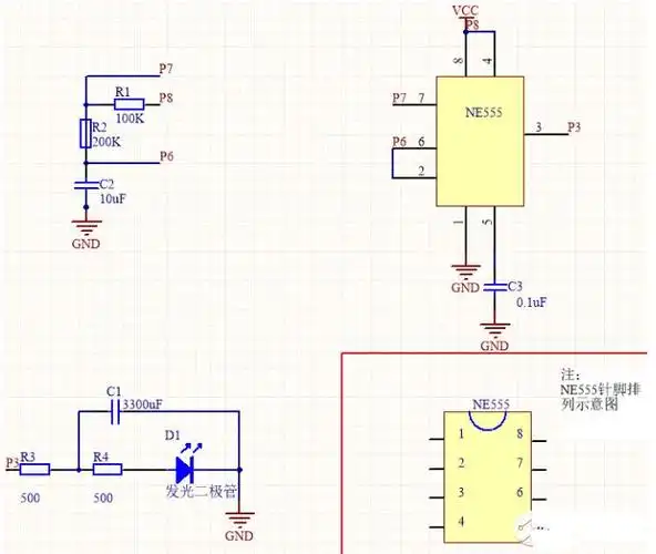
呼吸灯
下载原图
相关图片
ne555组成的呼吸灯电路.pdf
求个最简单的呼吸灯电路自己画了张图高手看看
lm358呼吸灯电路工作原理
cn207283869u_一种舒缓型呼吸灯控制电路有效
一种急迫型呼吸灯控制电路的制作方法
ne555呼吸灯电路图
为你推荐
关之琳年轻时候的摄影照片,真美
小清新可爱的真人女生头像简约干净
2021新版微信最火数学公式情侣头像
大自然头像简单干净【点击鼠标右键下载】
图纸上什么是焊缝符号,有什么作用?_焊接
孙悟饭
辰山植物园校园植物课堂走进孙桥中学
空军女兵入营满月每天练习摆臂上千次精准到毫米