图知网
搜索
首页
热门推荐
图片分类
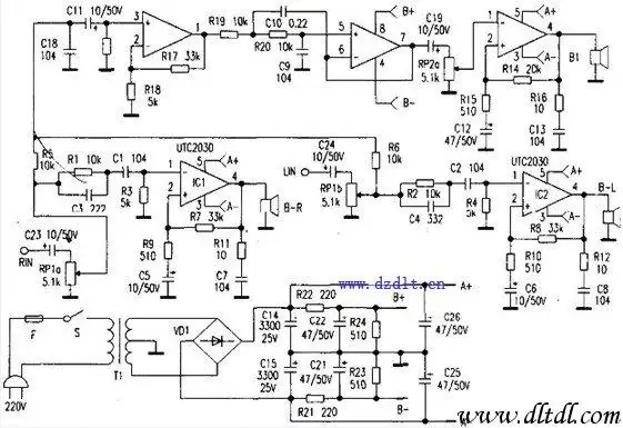
漫步者r800tc音箱图纸
下载原图
相关图片
漫步者低音炮电路图
20_电路
a72_电路
漫步者r201t06电脑音箱低音音量极小检修
380v合力叉车充电器输入电压接线图
步进驱动器接线图三相步进驱动器接线图步进电机控制器接线图
为你推荐
exo成员chen举行婚礼遭粉丝抵制,这应该是最不被祝福的婚姻了
我精心制作的早上好,希望大家能够喜欢! - 美篇
顶楼露台怎么利用装修 4种设计方案分享给你
京剧脸谱简笔画图片大全02
我欲天下
大江村秘书陈辉表示,大江村放映红色电影时,村里都会通过广播,上门
法拉利的跑车真惊艳到了我,美女相伴.
仓梵定制金属消防帽徽螺丝扣款橡胶消防帽徽贴胶款大型徽小型徽 标准