图知网
搜索
首页
热门推荐
图片分类
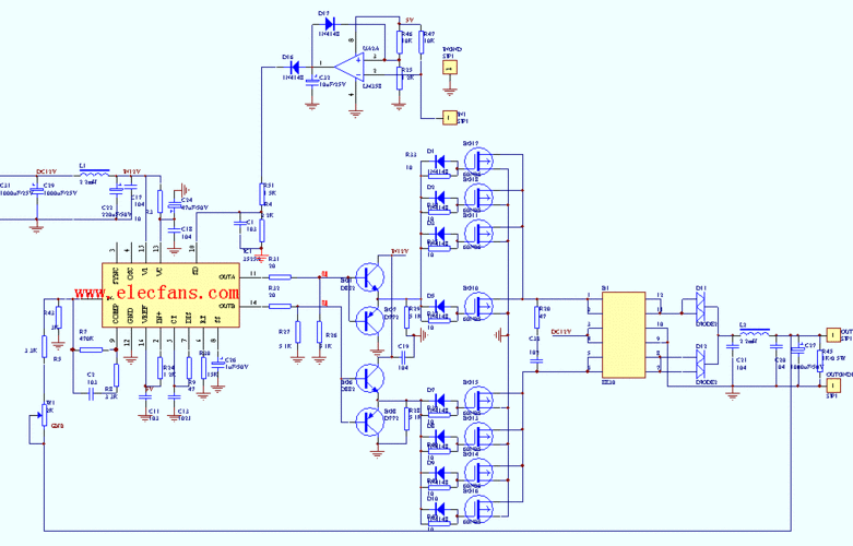
为主电路,输出直流电流45~90a可调的大电流低电压直流开关电源的设计
下载原图
相关图片
非常成熟的sg3525车载功放升压电源板电路原理图
开关电源控制电路.png
求助,sg3525半桥开关电源调试
sg3525a制作的dc12v电源输出只有5v电压,工作一段时间烧sg3525a芯片
dcdc推挽电源sg3525 pdf - 开关电源 - 电子发烧友网
sg3525构成的主要逆变电源电路图
为你推荐
义勇军进行曲风云儿女主题曲简谱歌谱
章小蕙:搞垮两个富翁后,在另一个圈子风生水起
羊齿状结晶知多少
多汁的绿色西瓜照片-正版商用图片1k71vh-摄图新视界
放置play汉化中文安卓版thehouchiplayv10
《怪物猎人:世界》最终幻想陆行鸟mod
王朝的女人杨贵妃,范冰冰
售楼中心办公用品清单111.doc