图知网
搜索
首页
热门推荐
图片分类
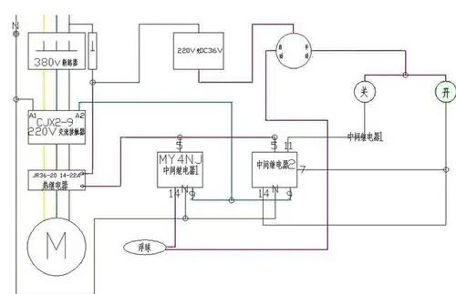
380v气泵的压力开关怎么接,求指点
下载原图
相关图片
压力继电器控制增压泵接线
空压机接线图
正泰cjx21210如何控制气泵起动的接法
接线图两台气泵轮换工作线路图双速正反转控制电路图星角降压启动电路
主接线的接线方式为:高压侧采用单母线接线
q=两台自动排污泵用浮球开关控制,怎样接线让他自动互换&src=wenda
为你推荐
这几位童星出道的女明星,个个好看,你最看好谁?_赵今麦_作品_祖儿
北海道之雪日魅影
微信头像图片2021好运 2021能带来好运的微信头像图片
大家都很关心权志龙最后会和怎样的女生结婚,他和小松菜奈,水原希子
有没有哪些克苏鲁图片震撼你的心灵
钢琴谱贝多芬月光奏鸣曲第一乐章钢琴谱
lol 英雄联盟 小狐狸 阿狸头像 卡通头像 女生头像可爱
何如溪山曲,一笛吹寒梅.绚丽,生动,4k#百度文心一言来了