图知网
搜索
首页
热门推荐
图片分类
2020女明星私服穿搭合集
下载原图
相关图片
时尚潮流的女星穿搭,各有魅力,你会被谁圈粉呢?
时尚界的潮人们已经优先换上了秋季新衣,就连娱乐圈的明星们也按耐不
迪丽热巴你是我的荣耀明星私服穿搭
2020超火的西装搭配,乔欣,周雨彤都在穿,快穿起来吧!
"紧身裤"要下线了,2020春天流行这3种裤子配西装,好看又显瘦!
2020明星倪妮机场街拍同款大码宽松牛仔衬衫bf中长款外套风衣潮
为你推荐
蔡徐坤的腹肌图片_蔡徐坤_腹肌_娱乐_明星娱乐资讯
同款tnt时代少年团应援棒宋亚轩刘耀文马嘉祺应援荧光棒
为孩子们找到正确的影子. 农场动物照片
经络不通,百病生,正所谓通则不痛,痛则不痛!#颈肩腰腿疼 # - 抖音
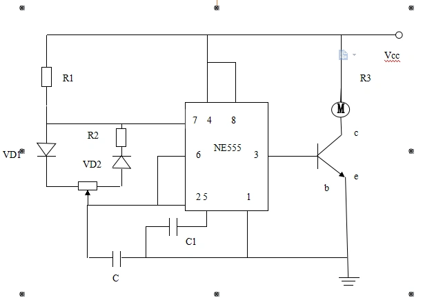
脉冲宽度调制(pwm)直流电机调速电路
回顾葛优:老婆是"醋坛子"无儿女,又不漂亮,却甘愿宠她30多年
中华茶楼(肇庆牌坊店)――当地最著名茶楼没有之一!二度尊贵光临!
造字本义是躬身垂臂的劳作者.