图知网
搜索
首页
热门推荐
图片分类
测频率程序源码 测频率占空比 msp430 51单片机计算频率 频率估计
下载原图
相关图片
第一把位的频率表(按照十二平均律计算)
女性长时间没性生活会怎样?性爱频率计算公式帮你自测是否正常!
结构自振频率计算
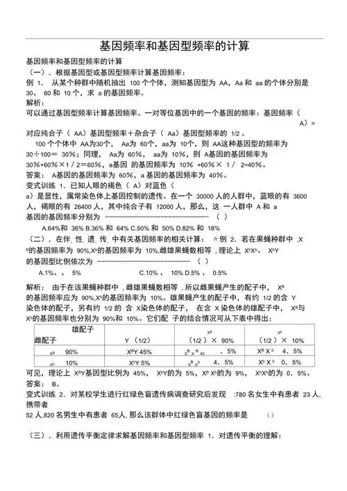
基因频率与基因型频率的计算
统计第四课时频率分布表
交流电路的计算公式| |项目|公式|电路图| 周期和频率|周期---交流量
为你推荐
花开富贵平安图片
nasa发布你生日的星系图
曾经心痛古筝谱-佚名古筝谱-古筝曲谱-中国古筝网
格式: 简谱 风格: 戏曲类 上传时间: 2015-04-12 (抄转)借东风
大家看一下这个我自己做的海底的我的世界,建筑群在水下格外美丽
水果素描教程:教你画一个美容营养的牛油果,手绘牛油果素描步骤
狐狸面具简笔画狐狸面具简笔画简单
黑眉锦蛇越南亚种 当然,不是所有黑眉都是蓝灰色,当然我想买的确实是