图知网
搜索
首页
热门推荐
图片分类
一种彩色造纸法烟草薄片的加工方法
下载原图
相关图片
cn101946977a_一种低hcn含量的卷烟加工工艺方法失效
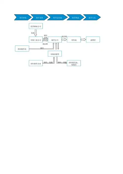
烟草加工流程图
卷烟生产工艺流程ppt
cn1157119a_新型气体香烟及其制造工艺和吸用烟杆失效
第1课《鸦片战争的烽烟》课件2(北师大版八年级上)ppt
卷烟工艺图册_百度百科
为你推荐
华硕asusrogstrixb560gamingwifi系列主板支持10600kf等rogstrixb560a
8k纸多大尺寸大小和a4纸图片对比,a4大概只有8k纸的三分之二
【转载】百年难遇的玉门关
闪光亚丝娜与二刀流桐人,宏大的虚拟世界里,出生入死地相互依赖
1968年的铁牛55拖拉机,质量好到近50年的车了还能下地
植物大战僵尸:火鸡搭配芦荟?国服首个五阶火鸡投手测评!
美式运动美式豪华试驾凯迪拉克ct5
蓝色超帅气跑车头像图片大全