图知网
搜索
首页
热门推荐
图片分类
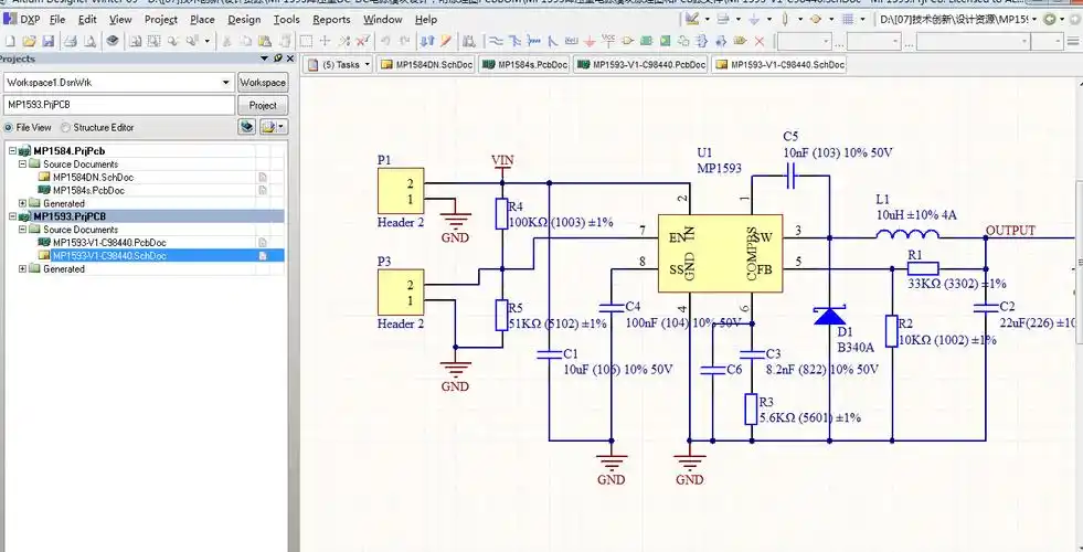
mp1584en集成电源模块芯片各引脚有哪些的功能?
下载原图
相关图片
mp1584mp1583电源降压型ad原理图pcb文件
mp1584降压电路.png
mp1584en dc-dc 3a电源降压可调模块 超lm2596 24v转12v9v5v3v
5mhz的, 28v降压型转换器]) pdf技术资料下载 mp1584 供应信息 ic
降压模块,24v降5v
tt119是一个非隔离交流220v转5v固定输出的一个降压芯片,像三极管一样
为你推荐
填色图片,填色游戏,妹妹,姐姐,姐姐简笔画,小仙女,小仙子,小美人鱼
韩国十大不老男神 宋承宪上榜,第一曾出演《蓝色生死恋》(3)
衍物- 年末立体衍纸创作整合
火龙果的简笔画火龙果怎么画色彩
垃圾分类中的其他垃圾包括哪些
一丁三顺也是墙体砌法术语.它是一块丁砖接三块顺砖,交替砌置的形式.
小绿龙外套黄色>秋游秋装六岁小朋友秋天穿的衣服 90cm>六岁小朋友
诸神之怒