图知网
搜索
首页
热门推荐
图片分类
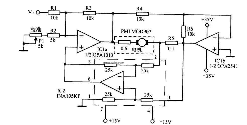
电路笔记脉冲宽度调制pwm与电机转速控制
下载原图
相关图片
三相异步电动机调速控制
>>电动机电子调速电路
55kw直流电机pwm调速系统电路图
2acr(电流调节器) 第四章 总电路图 总结 现在,直流斩波器广泛应用于
直流电机调速-电路图-电子产品世界
接触器控制的双速电动机调速电路
为你推荐
周星驰海报#周星驰 #怀旧经典 #老照片 #一代人的回忆 # - 抖音
假发女长发全头套式中长直发时尚其实修颜锁骨发真发混发内扣发套
蓝天下的上海外滩_高清图片_全景视觉
童话里的小公主儿童画
李沁- 堆糖,美图壁纸兴趣社区
老旧外观的光影时光机让多少电影迷看到了岁月划过的痕迹
吕雯写真-1000x1500.285k.高清大图-明星写真馆n63.com
【春节限定】壁纸一换,顺利上岸!_手机_年升本_励志