图知网
搜索
首页
热门推荐
图片分类
第一次用显微镜观察植物细胞
下载原图
相关图片
显微镜下的植物细胞壁
显微镜下的多肉植物表皮
显微镜下的植物细胞,细胞在视野中央
显微镜下的落地生根植物叶片细胞叶绿体
显微镜下的植物细胞.400x
显微镜下的植物细胞.
为你推荐
萧亚轩17个男朋友都是谁 鸡鸣寺的花开了三个梗-蟋蟀号,争做互联网的
三国杀官渡三废来袭吕旷吕翔不如庞德辛毗不如杨修
黑白是光影的展现,锁屏图片,高清手机壁纸,风景-回车桌面
魔礼青
超幼超可爱的微信手绘闺蜜头像
陌刀摆件模型武器兵人12寸朴刀直刀长柄横刀兵人专区
钢琴谱:爱很简单
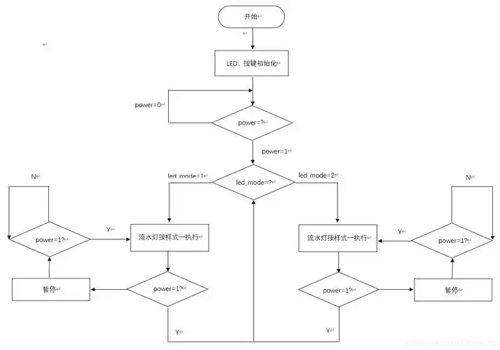
avr单片机实践--atmega16按键控制流水灯